Texas Instruments BQ2945xy Overvoltage Protection Devices

Texas Instruments BQ2945xy Overvoltage Protection Devices are secondary-level voltage monitors and protectors for Li-ion battery pack systems. Each cell on the BQ2945xy is monitored independently for an overvoltage condition. Additionally, the configuration on the devices facilitates whether the output is triggered after a fixed delay if any of the two or three cells has an overvoltage condition. This output is initiated into a high state after an overvoltage condition meets the specified delay timer.

Features

  • 2-series and 3-series cell overvoltage monitor for secondary protection
  • Fixed programmable delay timer
  • Fixed OVP threshold
    • Available range from 3.85V to 4.6V
  • Fixed OVP delay option of 4s or 6.5s
  • ±10mV High-accuracy overvoltage protection
  • Low power consumption ICC ≈ 1µA (VCELL(ALL) < VPROTECT)
  • Low leakage current per cell input <100nA
  • Small package footprint of 6-pin SON

Applications

  • Second-level protection in Li-Ion battery packs in:
    • Tablets
    • Slates
    • Power tools
    • Notebook computers
    • Portable equipment and instrumentation

Simplified Schematic

Schematic - Texas Instruments BQ2945xy Overvoltage Protection Devices

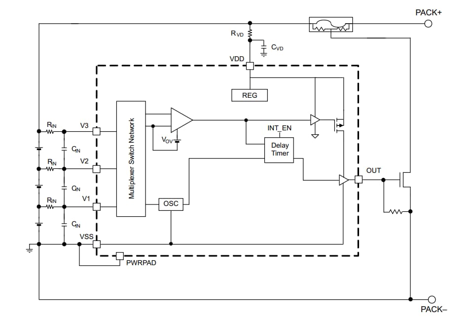
Block Diagram

Block Diagram - Texas Instruments BQ2945xy Overvoltage Protection Devices
Published: 2021-07-14 | Updated: 2022-08-25