Texas Instruments DRV5023/DRV5023-Q1 Hall Effect Sensors

Texas Instruments DRV5023/DRV5023-Q1 Digital-Switch Hall Effect Sensors are a chopper-stabilized Hall Effect Sensor that offers a magnetic sensing solution with superior sensitivity stability over temperature and integrated protection features. When the applied magnetic flux density exceeds the BOP threshold, the DRV5023/DRV5023-Q1 open-drain output goes low. The output stays low until the field decreases to less than BRP, and then the output goes to high impedance. The output current sink capability is 30mA. A wide operating voltage range from 2.5 to 38V with reverse polarity protection up to -22V makes the device suitable for a wide range of industrial applications. Internal protection functions are provided for reverse supply conditions, load dump, and output short circuit or over current. The Texas Instruments DRV5023-Q1 devices are AEC-Q100 qualified for automotive applications.

Features

  • Digital Unipolar-Switch Hall Sensor
  • Superior Temperature Stability
    • Sensitivity ±10% Over Temperature
  • High Sensitivity Options
    • +6.9 / +3.2mT (AJ)
    • +14.5 / +6mT (BI)
  • Supports a Wide Voltage Range
    • 2.5 to 38V
    • No External Regulator Required
  • Wide Operating Temperature Range
    • TA = -40 to 125°C (Q)
  • Open-Drain Output (30mA Sink) 
  • Fast 35µs Power-On Time
  • Small Package and Footprint
    • Surface Mount 3-Pin SOT-23 (DBZ)
      • 2.92mm × 2.37mm
    • Through-Hole 3-Pin SIP (LPG)
      • 4.00mm × 3.15mm
  • Protection Features
    • Reverse Supply Protection (up to -22 V)
    • Supports up to 40-V Load Dump
    • Output Short-Circuit Protection
    • Output Current Limitation

Applications

  • Docking Detection
  • Door Open and Close Detection
  • Proximity Sensing
  • Valve Positioning
  • Pulse Counting

Videos

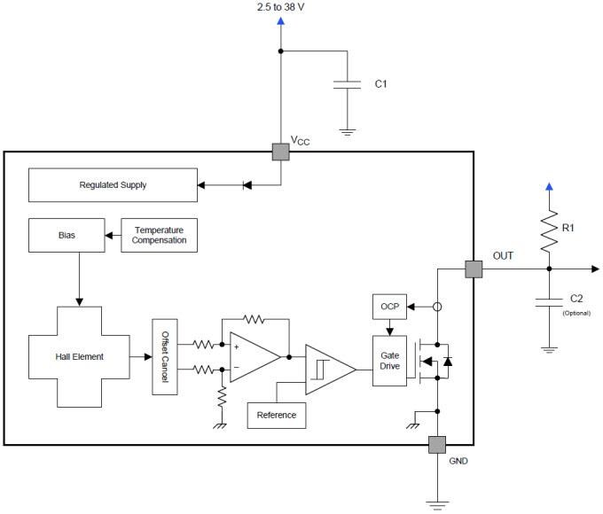
Functional Block Diagram

Block Diagram - Texas Instruments DRV5023/DRV5023-Q1 Hall Effect Sensors
Published: 2014-10-30 | Updated: 2023-10-31