Texas Instruments OPAx340 MicroAmplifier Operational Amplifiers
Texas Instruments OPAx340 MicroAmplifier™ Operational Amplifiers are a high-speed, rail-to-rail CMOS device optimized for low-voltage, single-supply operation. The TI OPAx340 op amps are ideal for driving sampling ADCs and is well-suited for general purpose and audio applications as well as providing I/V conversion at the output of DACs. The Texas Instruments OPAx340 op amps operate on a single supply as low as 2.5V with an input common-mode voltage range that extends 500mV below ground and 500mV above the positive supply.Features
- Rail-to-Rail Input
- Rail-to-Rail Output (Within 1mV)
- MicroSize Packages
- 5.5MHz Wide Bandwidth
- 6V/µs High Slew Rate
- 0.0007% (f = 1kHz) Low THD + Noise
- 750 µA/Channel Low Quiescent Current
- Single, Dual, and Quad Versions
Applications
- Driving A/D Converters
- PCMCIA Cards
- Data Acquisition
- Process Control
- Audio Processing
- Communications
- Active Filters
- Test Equipment
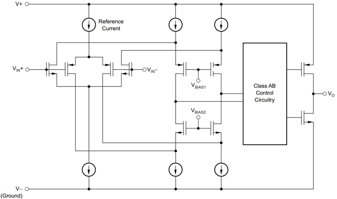
Functional Block Diagram
Published: 2010-03-29
| Updated: 2026-03-02
