Texas Instruments THS4567 Fully Differential Amplifier

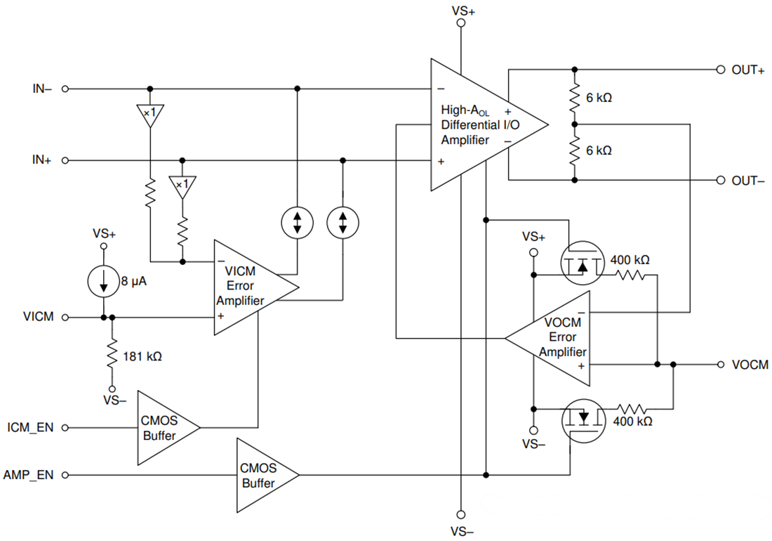
Texas Instruments THS4567 Fully Differential Amplifier is a novel fully-differential amplifier (FDA) that includes independent input common-mode (VICM) and output-common mode (VOCM) control. Standard FDAs only possess output common-mode control. The THS4567 is a decompensated amplifier with a minimum stable gain of 10V/V. The THS4567 operates as a fully differential transimpedance amplifier (TIA) and analog-to-digital converter (ADC) driver in a single integrated stage.

The VICM loop decouples the reverse bias across the photodiode(PD) from the amplifier's input and output swing compliance ranges thereby allowing the designer to maximize the PD reverse bias and minimize the PD capacitance. The VICM loop can be disabled which then allows the Texas Instruments THS4567 to operate as a standard FDA. The VOCM loop sets the differential output common-mode voltage and is typically set at the subsequent ADC stage common-mode reference voltage.

Features

  • 220MHz Gain Bandwidth Product (GBWP)
  • 500V/µs slew rate
  • 42MHz (G = 10V/V) bandwidth
  • 2nV/√Hz voltage noise
  • 2mA supply current (IQ)
  • 28µA (Shutdown) IQ
  • Rail-to-Rail Output (RRO)
  • High impedance CMOS inputs
  • Independent input and output common-mode control
  • Disable input common-mode loop to use as a standard Fully Differential Amplifier (FDA)
  • 3.3V to 5.5V single-supply range
  • ±1.65V to ±2.75V split-supply range
  • -40°C to +125°C operating temperature range

Applications

  • Absolute optical encoder
  • AC drive position feedback
  • A linear motor position sensor
  • Clinical pulse oximeter
  • Optical coherence tomography

Functional Block Diagram

Block Diagram - Texas Instruments THS4567 Fully Differential Amplifier
Published: 2021-03-12 | Updated: 2022-03-11