Texas Instruments TLIN1039-Q1 Local Interconnect Network Transceiver

Texas Instruments TLIN1039-Q1 Local Interconnect Network (LIN) Transceiver is a physical layer transceiver with integrated wake-up and protection features. These features are compliant with LIN 2.0, LIN 2.1, LIN 2.2, LIN 2.2A, and ISO/DIS 17987–4 standards. LIN is a single-wire bidirectional bus typically used for in-vehicle networks. The TLIN1039-Q1 is designed to support 12V applications with wider operating voltage and additional bus-fault protection.

The Texas Instruments TLIN1039-Q1 transmitter supports data rates up to 20kbps. The TLIN1039-Q1 receiver supports data rates up to 100kbps for faster in-line programming. The TLIN1039-Q1 converts the data stream on the TXD input into a LIN bus signal using a current-limited wave-shaping driver, which reduces electromagnetic emissions (EME). The receiver converts the data stream to logic-level signals sent to the microprocessor through the open-drain RXD pin. Ultra-low current consumption is possible using the sleep mode, which allows wake-up via LIN bus or EN pin.

Features

  • AEC-Q100 (Grade 1) qualified for automotive applications
  • Compliant to LIN 2.0, LIN 2.1, LIN 2.2, LIN 2.2A, and ISO/DIS 17987–4 electrical physical layer (EPL) specification
  • Compliant to SAE J2602-1 LIN network for vehicle applications
  • Functional safety-capable
    • Documentation available to aid in functional safety system design
  • Supports 12V applications
  • Wide operational supply voltage range from 4.5V to 36V
  • LIN transmit data rate up to 20kbps
  • LIN receive data rate up to 100kbps
  • Sleep mode: ultra-low current consumption allows wake-up events from
    • LIN bus
    • Local wake up through EN
  • Integrated 45kΩ LIN pull-up resistor
  • Power-up/down glitch-free operation on LIN bus and RXD output
  • Protection features
    • ±45V LIN bus fault-tolerant
    • Under-voltage protection on VSUP
    • TXD Dominant time out protection (DTO)
    • Thermal shutdown protection
    • Unpowered node or ground disconnection failsafe at a system level
  • Junction temperatures from -40°C to 150°C
  • Available in a small footprint SOT-23 package

Applications

  • Body electronics and lighting
  • Infotainment and cluster
  • Hybrid electric vehicles and power train systems
  • Passive safety
  • Appliances

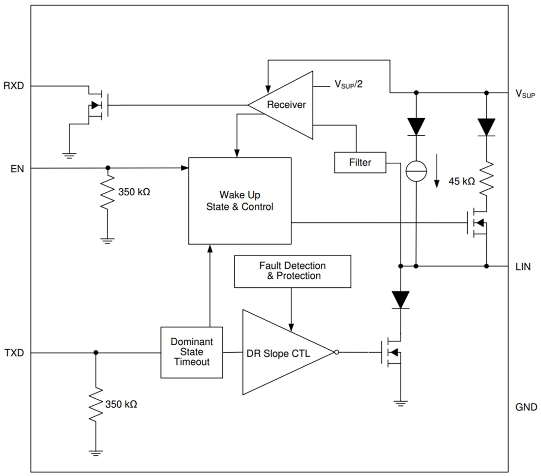
Functional Block Diagram

Block Diagram - Texas Instruments TLIN1039-Q1 Local Interconnect Network Transceiver
Published: 2021-09-14 | Updated: 2022-03-11