Texas Instruments TLVx314/TLVx314-Q1 Low-Power Low-Noise Op Amps

Texas Instruments TLVx314/TLVx314-Q1 Low-Power Low-Noise CMOS Operational Amplifiers are single, dual, and quad-channel operational amplifiers that represent a generation of low-power, general-purpose operational amplifiers. These operational amplifiers have rail-to-rail input and output swings and low quiescent current (150µA typically at 5V). These features combine with a wide bandwidth of 3MHz to make them ideal for various battery-powered applications that require a good balance between cost and performance. Additionally, the Texas Instruments TLVx314/TLVx314-Q1 architecture achieves a low input bias current of 1pA, allowing for applications with MΩ source impedances.

Features

  • Low Offset Voltage: 0.75mV (typ)
  • Low Input Bias Current: 1pA (typ)
  • Wide Supply Range: 1.8V to 5.5V
  • Rail-to-Rail Input and Output
  • Gain Bandwidth: 3MHz
  • Low IQ: 250µA/Ch (max)
  • Low Noise: 16nV/√Hz at 1kHz
  • Internal RF/EMI Filter
  • Extended Temperature Range –40°C to +125°C

Applications

  • White Goods
  • Handheld Test Equipment
  • Portable Blood Glucose Systems
  • Remote Sensing
  • Active Filters
  • Industrial Automation
  • Battery-Powered Electronics

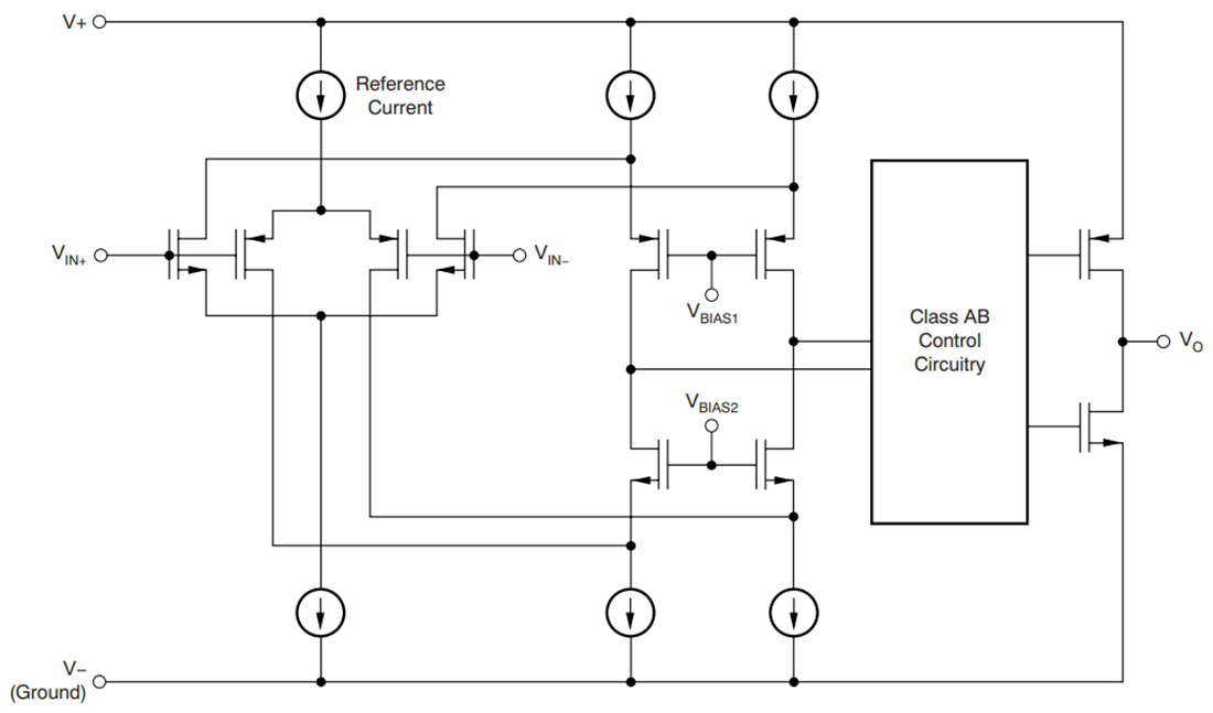
Functional Block Diagram

Block Diagram - Texas Instruments TLVx314/TLVx314-Q1 Low-Power Low-Noise Op Amps
Published: 2016-05-31 | Updated: 2025-02-07