Texas Instruments TMUX1204 4:1 General-Purpose Analog Multiplexer

Texas Instruments TMUX1204 5V 4:1 General-Purpose Analog Multiplexer uses a single supply (1.08V to 5.5V), allowing for use in various applications, from personal electronics to building automation systems. The TMUX1204 features a low supply current of 10nA, enabling use in portable applications.

The device provides logic inputs with 1.8V logic-compatible thresholds, ensuring TTL and CMOS logic compatibility when operating in the valid supply voltage range. The Texas Instruments TMUX1204 offers a Fail-Safe logic circuitry that allows voltages on the control pins to be applied before the supply pin, protecting the device from potential damage.

Features

  • Rail-to-rail operation
  • Bidirectional signal path
  • 1.8V Logic compatible
  • Fail-safe logic
  • 5Ω low on-resistance 
  • 1.08V to 5.5V wide supply range 
  • -40°C to +125°C Operating temperature
  • 10nA low supply current 
  • 14ns transition time 
  • Break-before-make switching
  • 2000V ESD protection HBM 

Applications

  • Analog and digital multiplexing or demultiplexing
  • Motor drives
  • Building automation
  • Barcode scanner
  • Analog input module
  • Power delivery
  • Smoke detectors
  • Video surveillance
  • Thermal imaging camera
  • Electronic point of sale
  • Appliances
  • Consumer audio

Application Example

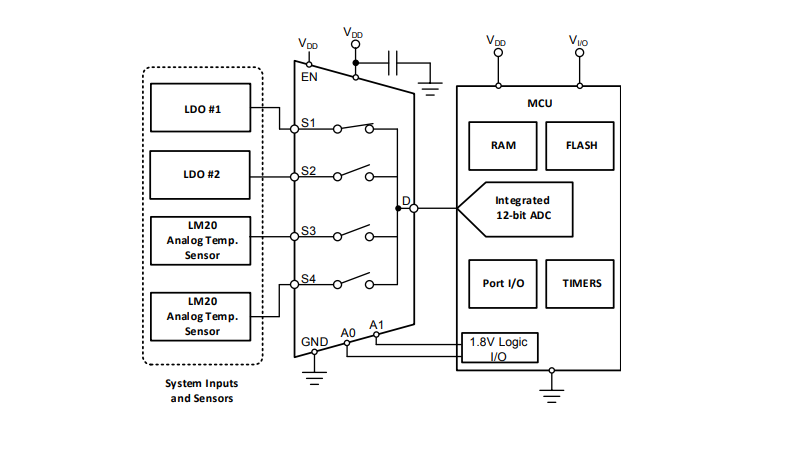
Application Circuit Diagram - Texas Instruments TMUX1204 4:1 General-Purpose Analog Multiplexer

Block Diagram

Block Diagram - Texas Instruments TMUX1204 4:1 General-Purpose Analog Multiplexer
Published: 2019-05-21 | Updated: 2023-09-21