Texas Instruments TPS54560/TPS54560-Q1 Step Down DC-DC Converter

Texas Instruments TPS54560/TPS54560-Q1 60V, 5A Step Down DC-DC Converters feature an integrated high side MOSFET and survives load dump pulses up to 65V per ISO 7637. Current mode control on this TI device provides simple external compensation and flexible component selection. A low ripple pulse skip mode reduces the no load supply current to 146µA. Shutdown supply current is reduced to 2µA when the enable pin is pulled low. TI TPS54560/TPS54560-Q1 features a wide switching frequency range that allows either efficiency or external component size to be optimized. Output current is limited cycle-by-cycle. Frequency foldback and thermal shutdown protects internal and external components during an overload condition. This step down regulator is ideal for use in a variety of applications, including industrial automation and motor control. The TPS54560-Q1 devices are AEC-Q100 qualified for automotive applications.

Features

  • High efficiency at light Loads with pulse skipping Eco-mode
  • 92mΩ high-side MOSFET
  • 146µA operating quiescent current and 2µA shutdown current
  • 100kHz to 2.5MHz fixed switching frequency
  • Synchronizes to external clock
  • –40°C to +150°C TJ operating range

Applications

  • Industrial automation and motor control
  • Vehicle accessories
    • GPS
    • Entertainment
  • USB dedicated charging ports and battery chargers
  • 12V, 24V and 48V Industrial, automotive, and communications power systems

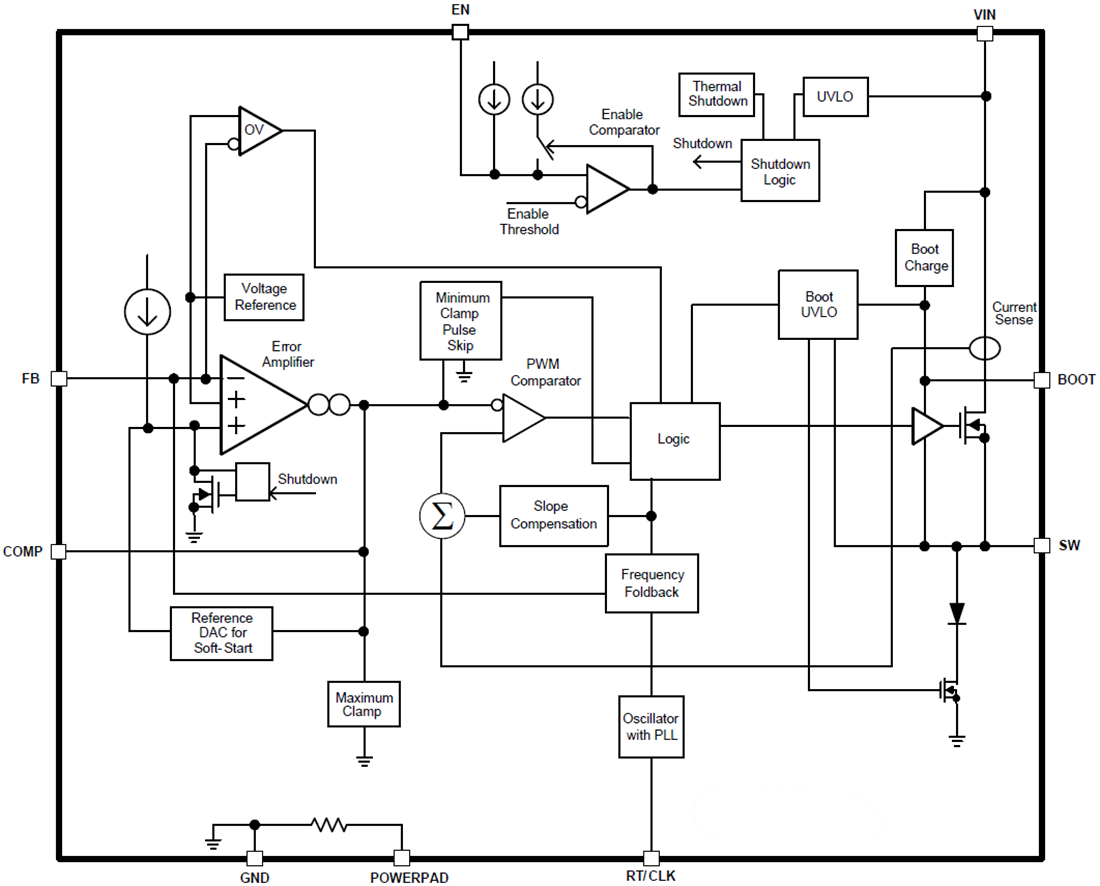
Functional Block Diagram

Block Diagram - Texas Instruments TPS54560/TPS54560-Q1 Step Down DC-DC Converter
View Results ( 7 ) Page
Part Number Datasheet Description
TPS54560QDDAQ1 TPS54560QDDAQ1 Datasheet Switching Voltage Regulators Auto 60V 5A SD Reg A 595-TPS54560BQDDAQ1 A 595-TPS54560BQDDAQ1
TPS54560BDDA TPS54560BDDA Datasheet Switching Voltage Regulators 4.5-V to 60-V input 5-A step-down DC-D A A 595-TPS54560BDDAR
TPS54560BQDDARQ1 TPS54560BQDDARQ1 Datasheet Switching Voltage Regulators 4.5V to 60V Input 5 A Step-Down DC-DC C A 595-TPS54560BQDDAQ1
TPS54560QDDARQ1 TPS54560QDDARQ1 Datasheet Switching Voltage Regulators Auto 60V 5A SD Reg A 595-TPS54560BQDDARQ A 595-TPS54560BQDDARQ1
TPS54560BDDAR TPS54560BDDAR Datasheet Switching Voltage Regulators 4.5-V to 60-V input 5-A step-down DC-D A A 595-TPS54560BDDA
TPS54560BQDDAQ1 TPS54560BQDDAQ1 Datasheet Switching Voltage Regulators 5A Step-Down DC-DC C onverter w/Eco-mode A 595-TPS54560BQDDARQ1
TPS54560DDA TPS54560DDA Datasheet Switching Voltage Regulators 60V Input 5 A SD DC- DC Cnvtr A 595-TPS5 A 595-TPS54560DDAR
Published: 2013-04-05 | Updated: 2022-03-11