Texas Instruments TPS61099x Synchronous Boost Converters

Texas Instruments TPS61099x Synchronous Boost Converters operate with a 1µA ultra-low quiescent current. The device is designed for products powered by alkaline NiMH rechargeable, Li-Mn, or rechargeable Li-Ion batteries. This device is intended for which high efficiency under light load conditions is critical to achieving a long battery life operation. The TPS61099x boost converter uses a hysteretic control topology to obtain maximal efficiency at minimal quiescent current. The device only consumes 1µA quiescent current under light load conditions and can achieve up to 75% efficiency at 10µA load with fixed output voltage version. The TPS61099x can also support up to 300mA output current from 3.3V to 5V conversion and achieve up to 93% at 200mA load.

Features

  • 600nA Ultra-low IQ into VOUT pin
  • 400nA Ultra-low IQ into VIN pin
  • Operating input voltage from 0.7V to 5.5V
  • Adjustable output voltage from 1.8V to 5.5V
  • Fixed output voltage versions available
  • Minimum 0.8A switch peak current limit
  • Regulated output voltage in down mode
  • True disconnection during shutdown
  • Up to 75% efficiency at 10µA load with fixed output voltage versions
  • Up to 93% efficiency from 10mA to 300mA load
  • 6-Ball 1.23mm x 0.88mm WCSP package and 2mm x 2mm WSON package

Applications

  • Memory LCD bias
  • Optical heart rate monitor LED bias
  • Wearable applications
  • Low power wireless applications
  • Portable products
  • Battery-powered systems

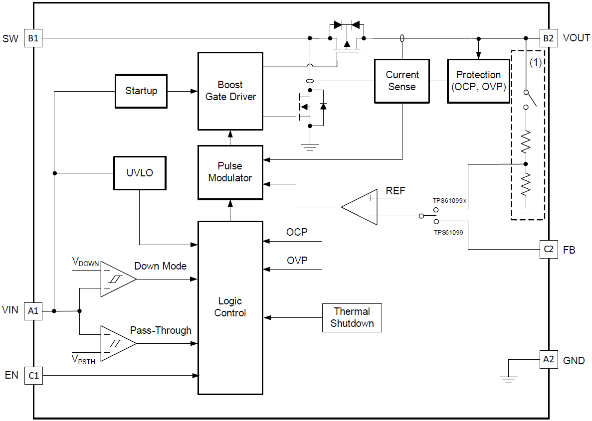
Functional Block Diagram

Block Diagram - Texas Instruments TPS61099x Synchronous Boost Converters
Published: 2017-08-10 | Updated: 2023-01-11