Texas Instruments TPS61165 High Brightness White LED Drivers

Texas Instruments TPS61165 high brightness white LED drivers in a 2mm x 2mm QFN package drives up to 10 LEDs in series and comes with a 40V rated integrated switch FET. The TPS61165 LED driver runs at a 1.2MHz fixed switching frequency with a 1.2A switch current limit. The device allows for high brightness LEDs to be used in general lighting. The drivers do not burst the LED current in either digital or PWM mode, reducing audible noises on the output capacitor.

Features

  • 3V to 18V Input Voltage Range
  • 38V Open LED Protection
  • 200mV Reference Voltage With 2% Accuracy
  • 1.2A Switch FET With 1.2MHz Switching Frequency
  • Flexible One-Wire Digital and PWM Brightness Control
  • Built-in Soft Start
  • Up to 90% Efficiency
  • 2mm × 2mm × 0.8mm 6-Pin WSON Package With Thermal Pad, and SOT-23 Package

Applications

  • High-Brightness LED Lighting
  • White LED Backlighting for Media Form Factor Display
  • Handheld Data Terminals (EPOS)
  • Thermostat Display
  • Human Machine Interface (HMI)
  • Video Surveillance Camera
  • Exit Signs
  • HMI and Control Panels
  • Industrial PCs
  • IR LED driver
  • Refrigerator
  • Ovens

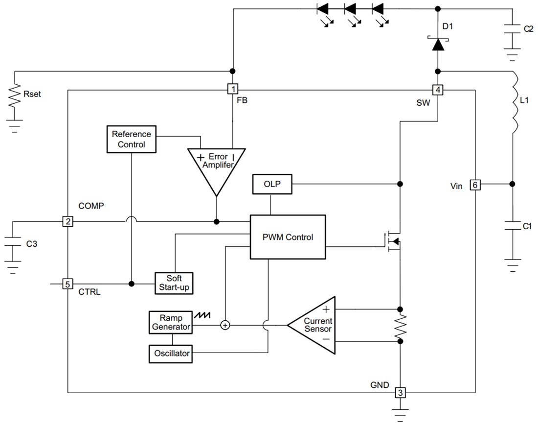
Functional Block Diagram

Block Diagram - Texas Instruments TPS61165 High Brightness White LED Drivers
Published: 2009-11-02 | Updated: 2022-03-11