Texas Instruments TPS61377EVM Evaluation Module
Texas Instruments TPS61377EVM Evaluation Module is designed to evaluate TPS61377, a high-voltage synchronous boost converter that provides high efficiency. This TPS61377 converter has a wide input voltage range of 2.9V to 23V, and the output voltage covers up to 25V with 6A switching current capability. The TPS61377EVM evaluation module is designed with 9V to 16V input voltage for 24V output voltage applications. This evaluation module offers up to 96% efficiency at 12V VIN, 24V VOUT, and 1.5A IOUT, and the module also offers 70μA of quiescent current.Features
- Evaluate a high-voltage TPS61377 synchronous boost converter
- 9V to 16V input voltage range
- 1.5A output current (VIN >9V to VOUT = 24V)
- Up to 96% efficiency at VIN = 12V to VOUT = 24V, and IOUT = 1.5A
- Typical 70μA quiescent current
- Programmable peak current limit from 1.5A to 6A
- Selectable auto PFM and forced PWM mode
- Output overvoltage protection
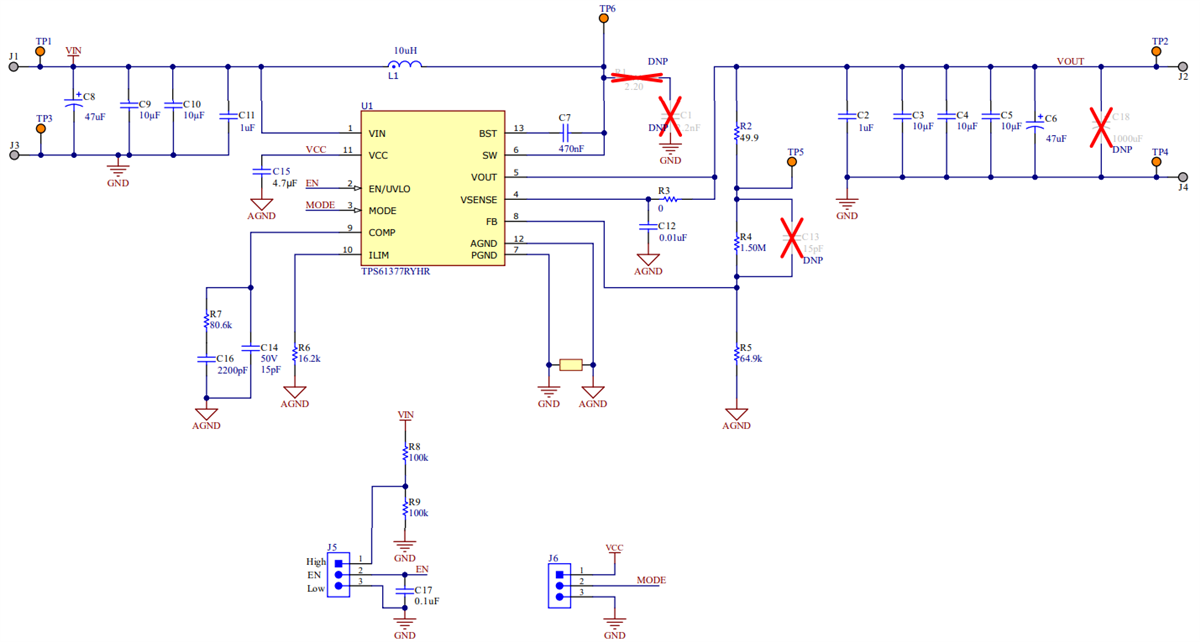
Schematic
Published: 2024-01-24
| Updated: 2024-01-31
