Texas Instruments TPS6216x/TPS6216x-Q1 Step-Down Converters

Texas Instruments TPS6216x/TPS6216x-Q1 Step-Down Converters are easy to use synchronous step-down DC/DC converters optimized for applications with high power density. A high switching frequency of typically 2.25MHz allows the use of small inductors. This feature also provides a fast transient response as well as high output voltage accuracy by utilization of the DCS-Control™ topology. With its wide operating input voltage range of 3V to 17V, the TPS6216x/TPS6216x-Q1 is ideally suited for systems powered from either a Li-Ion or other battery as well as from 12V intermediate power rails. Each of the devices supports up to 1A continuous output current at output voltages between 0.9V and 6V (with 100% duty cycle mode). Power sequencing is also possible by configuring the enable and open-drain power good pins. The TPS6216x-Q1 devices are AEC-Q100 qualified for automotive applications.

Features

  • DCS-Control topology
  • Input voltage range from 3V to 17V
  • Up to 1A output current
  • Adjustable output voltage from 0.9V to 6V
  • Fixed output voltage versions
  • Seamless power save mode transition
  • Typically 17µA quiescent current
  • Power good output
  • 100% Duty cycle mode
  • Short circuit protection
  • Over temperature protection
  • Pin to pin compatible With TPS62170 and TPS62125
  • Available in 3mm x 3mm 8-Pin VSSOP and 2mm × 2mm 8-Pin WSON Packages

Applications

  • Standard 12V rail supplies
  • POL Supply from single or multiple Li-Ion batteries
  • LDO Replacement
  • Embedded systems
  • Digital still camera, video
  • Mobile PCs, tablet PCs, modems

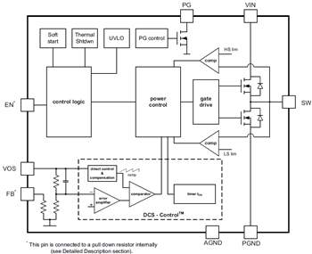
Functional Block Diagrams

Published: 2017-08-11 | Updated: 2022-04-11