Texas Instruments TPS8804 AFE for Commercial Smoke Detection
Texas Instruments TPS8804 Analog Front End (AFE) for Commercial Smoke Detection integrates all of the amplifiers and drivers required for a smoke detector. This smoke detector is a dual-wave photoelectric smoke detection and carbon monoxide (CO) detection system. The high flexibility of the Texas Instruments TPS8804 is ideal for smoke detection systems where precision and power consumption are critical.Features
- Photo chamber AFE
- Dual 8-bit programmable current LED drivers
- Temperature compensation of LED current
- Ultra-low offset op-amp for photodiodes
- Programmable and bypassable gain stage
- Carbon monoxide sensor AFE
- Ultra-low offset gain stage
- Programmable gain and reference
- Power Management
- Programmable LDO for an external microcontroller
- SLC interface transmitter and receiver
- Ultra-low power consumption
- I2C serial interface
- Wide input voltage range
Applications
- Smoke and CO detector
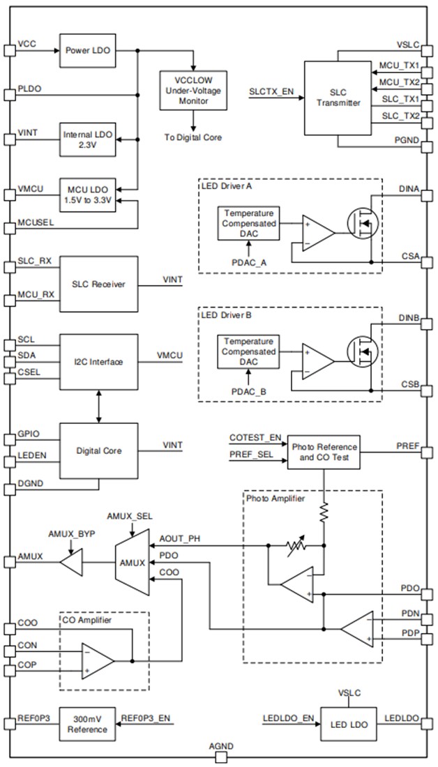
Functional Block Diagram
Published: 2020-06-03
| Updated: 2024-06-24
