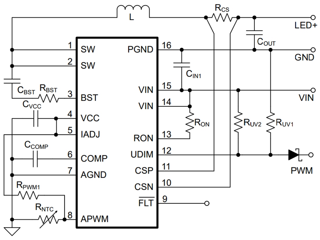
Texas Instruments TPS92643-Q1 Buck Infrared LED Driver
Texas Instruments TPS92643-Q1 Buck Infrared LED Driver has a wide 5.5V to 36V operating input voltage range and 40V tolerance that supports load dump for 400ms. An adaptive on-time average current-mode control based on inductor valley current detection is implemented on the TPS92643-Q1. The adaptive on-time control provides a near-constant switching frequency set between 100kHz and 2.2MHz. Closed-loop feedback and inductor current sensing enables better than ±4% accuracy over wide input, output, and ambient temperature.The high-performance LED driver can independently modulate the LED current using PWM dimming or analog techniques. By setting the IADJ voltage, a linear analog dimming range with over 15:1 range is obtained. The PWM dimming of the LED current is achieved by directly modulating the UDIM input pin with desired duty cycle. This feature can also be done by setting the analog voltage at APWM to enable internal analog-to-PWM conversion. The internal PWM generator translates the external analog voltage by comparing it to an internal 1.4kHz ramp signal.
The Texas Instruments TPS92643-Q1 includes an advanced diagnostic and fault protection featuring: cycle-by-cycle switch current limit, bootstrap undervoltage, LED open, LED short and thermal shutdown. The TPS92643-Q1 is available in a 6.6mm × 5.1mm thermally-enhanced 16-pin HTSSOP package with a 0.65mm lead pitch.
Features
- Devices are AEC-Q100 qualified for automotive applications
- Grade 1 (–40°C to 125°C ambient operating temperature)
- Device HBM classification level H1C
- Device CDM classification level C5
- 5.5V to 36V input voltage range
- Operation down to 5.15V after start-up
- The device can have up to 3A continuous with 4% accuracy
- Adaptive on-time current control
- Low offset high-side current sense amplifier
- The device is stable with any combination of ceramic and aluminum capacitors
- Programmable switching frequency from 100kHz to 2.2MHz
- Advanced dimming operation
- 1000:1 precision PWM dimming
- 15:1 precision analog dimming
- 1.4kHz internal analog input to PWM duty cycle translation
- Cycle-by-cycle switch overcurrent protection
- Open-drain fault indicator output
- LED short circuit, open circuit, and cable harness fault indication
- Thermal shutdown protection
Applications
- Headlight
- Front fog light LED driver module
Buck LED Driver Application Schematic
