Texas Instruments TPSI2140-Q1 Automotive Isolated Switch

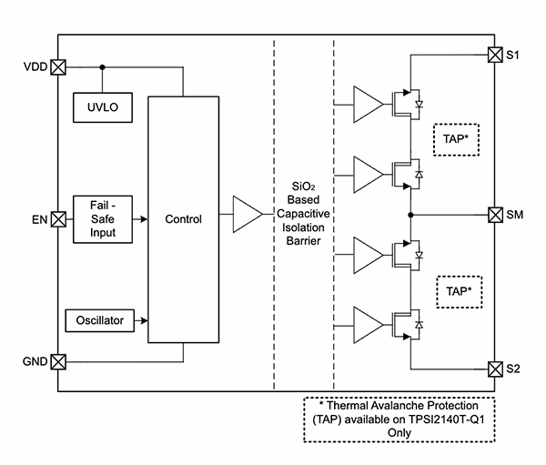
Texas Instruments TPSI2140-Q1 Automotive Isolated Switch is an isolated solid-state relay (SSR) designed for high-voltage automotive and industrial applications. The TPSI2140-Q1 uses TI's high-reliability capacitive isolation technology in combination with internal back-to-back MOSFETs to form a completely integrated solution requiring no secondary side power supply. The entire primary side of the device requires only 7.5mA of input current, enabling the user to drive both the VDD and EN pins from a single microcontroller GPIO and eliminating the need for an external low-side switch used in photo relay solutions. The user can also choose to connect the VDD pin to a system supply between 5V to 20V and drive the EN pin from a GPIO. The EN pin is fail-safe, preventing any possibility of back powering the VDD supply.

The secondary side consists of back-to-back MOSFETs with a standoff voltage of ±1.4kV from S1 to S2. The TPSI2140-Q1 MOSFET's avalanche robustness and thermally conscious package design allow it to survive system-level High Potential (HiPot) screening and DC fast charger surge currents of up to 2mA without requiring external components. The TPSI2140T-Q1 version of the device is equipped with TI's Thermal Avalanche Protection (TAP) feature allowing it to support avalanche currents up to 5mA.

Features

  • -40°C to +125°C automotive temperature range, AEC-Q100 grade 1
  • Integrated MOSFETs with 2mA avalanche rating, up to 5mA with TPSI2140T-Q1 version
    • 1400V standoff voltage
    • RON = 130Ω (TJ = +25°C)
    • TON, TOFF <350µs
  • Robust capacitive isolation barrier
    • >26-year projected lifetime at 1000VRMS/1414VDC working voltage
    • Isolation rating, VISO, up to 3750VRMS/5300VDC
    • Peak surge, VIOSM, up to 6000V
    • ±100V/ns typical CMTI
  • Thermal avalanche protection (TAP) on the TPSI2140T-Q1 version
  • Low primary side supply current
    • 7.5mA ON state current
    • 6µA OFF state current
  • SOIC (DWQ-11) package with wide pins for improved thermal capability
    • ≥8mm primary-secondary creepage and clearance
      ≥6mm creepage and clearance across switch terminals
  • Safety-related certifications
    • DIN VDE V 0884-11:2017-01
    • UL 1577 component recognition program

Applications

  • Solid-state relays (SSRs)
  • Hybrid, electric, and power train systems
  • Battery management systems (BMS)
  • Solar energy
  • Onboard chargers
  • Electric vehicle chargers (EV)

Specifications

  • 3750VRMS isolation rating
  • Internal FET
  • 1x channel
  • 4.5V to 20V supply voltage range
  • 1400V load voltage
  • 0.05A Imax
  • 2mA avalanche current
  • 70,000ns turn-on time (enable)
  • 100,000ns turn-off time (disable)
  • 1µA OFF-state leakage current
  • 10.3mm x 7.5mm, 11-pin SOIC package

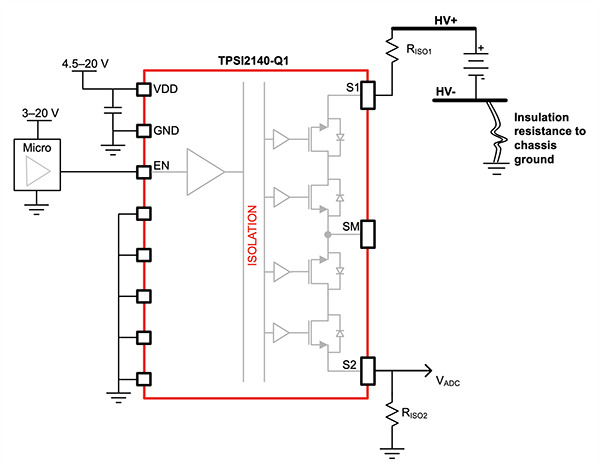
Application Schematic

Schematic - Texas Instruments TPSI2140-Q1 Automotive Isolated Switch

Block Diagram

Block Diagram - Texas Instruments TPSI2140-Q1 Automotive Isolated Switch
Published: 2022-05-11 | Updated: 2023-08-15