Texas Instruments TUSB1146 Redriver Crosspoint Switch
Texas Instruments TUSB1146 Redriver Crosspoint Switch is a VESA USB Type-C™ Alt Mode redriving switch supporting USB 3.2 data rates up to 10Gbps and DisplayPort 2.0 up to 10Gbps for downstream facing port (Host). The device is used for configurations C, D, and E from the VESA DisplayPort Alt Mode on USB Type-C standard. Texas Instruments TUSB1146 Redriver Crosspoint Switch is a protocol-agnostic linear redriver that supports other USB Type-C Alt Mode interfaces such as HDMI Alt Mode.The TUSB1146 incorporates an innovative, adaptive receiver equalization (AEQ) feature. The AEQ feature automatically finds the best ISI compensation setting between the USB device and the TUSB1146. Because the AEQ finds the best setting, interoperability between a USB Host and a USB Device is vastly improved. The TUSB1146 operates on a single 3.3V supply and comes in a commercial and industrial temperature range.
Features
- USB Type-C crosspoint switch supporting
- USB 3.2 SSP + 2 DisplayPort Lanes
- 4 DisplayPort Lanes
- USB 3.2 x1 Gen 1/Gen 2 up to 10Gbps
- VESA®DisplayPort 2.0 up to 10Gbps (UHBR10)
- Supports D_DFP pin assignments C, D, and E
- Choice between adaptive or fixed equalization for USB DFP receivers
- Linear and limited redriver supported on UFP transmitter
- The limited redriver option offers both TX voltage swing and TX equalization control
- 4 Levels of TX voltage swing from 800mVpp up to 1100mVpp
- TX pre-shoot and de-emphasis
- Ultra-low-power architecture
- Up to 12dB equalization at 5GHz
- Transparent to DisplayPort link training
- Configuration through GPIO or I2C
- Intel proprietary DCI capability on USB Type-C for closed chassis debugging
- Hot-Plug capable
- Temperature range
- Industrial (–40ºC to 85ºC) (TUSB1146I)
- Commercial ((0ºC to 70ºC) (TUSB1146)
- 4mm x 6mm, 0.4mm pitch WQFN package
Applications
- Notebooks and desktops
- Tablets
- Docking stations
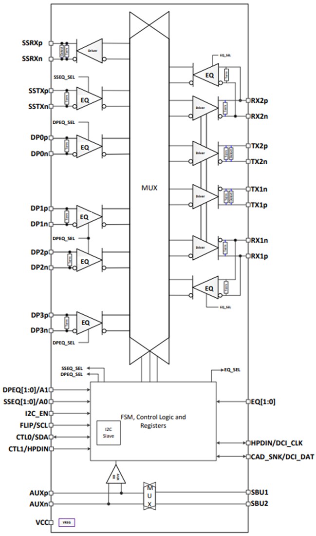
Functional Block Diagram
Published: 2020-07-21
| Updated: 2025-04-18
