Texas Instruments UCC21550/UCC21550-Q1 Dual-Channel Gate Drivers

Texas Instruments UCC21550/UCC21550-Q1 Dual-Channel Gate Drivers are isolated drivers with programmable dead time and a wide temperature range of -40°C to 150°C. These gate drivers are designed with a 4A peak source and 6A peak-sink current to drive power MOSFET, SiC, GaN, and IGBT transistors. The UCC21550/UCC21550-Q1 drivers are optically isolated gate drivers configured as two low-side drivers, two high-side drivers, or a half-bridge driver. The input side is isolated from the two output drivers by a 5kVRMS isolation barrier, with a minimum of 125V/ns Common-Mode Transient Immunity (CMTI). These gate drivers are ideal for on-board battery chargers, high-voltage DC-DC converters, automotive HVAC, and body electronics.

The UCC21550/UCC21550-Q1 drivers' protection features include resistor-programmable dead time, a disabled feature to shut down both outputs simultaneously, and an integrated de-glitch filter that rejects input transients shorter than 5ns. These gate drivers enable high efficiency, high power density, and robustness in various applications. The UCC21550-Q1 devices are AEC-Q100 qualified for automotive applications.

Features

  • 4A peak source and 6A peak sink output
  • Common-Mode Transient Immunity (CMTI) greater than 125V/ns
  • Dual low-side, dual high-side, or half-bridge driver
  • UVLO protection for all power supplies
  • Fast disable for power sequencing

Specifications

  • Recommended 3V minimum and 5.5V maximum input voltage
  • 25V output voltage
  • -40°C to 150°C junction temperature range
  • 950mW maximum power dissipation
  • Switching parameters
    • 33ns typical propagation delay
    • 5ns maximum pulse-width distortion
    • 10µs maximum VDD power-up delay

Applications

  • On-board battery chargers
  • High-voltage DC-DC converters
  • Automotive HVAC and body electronics

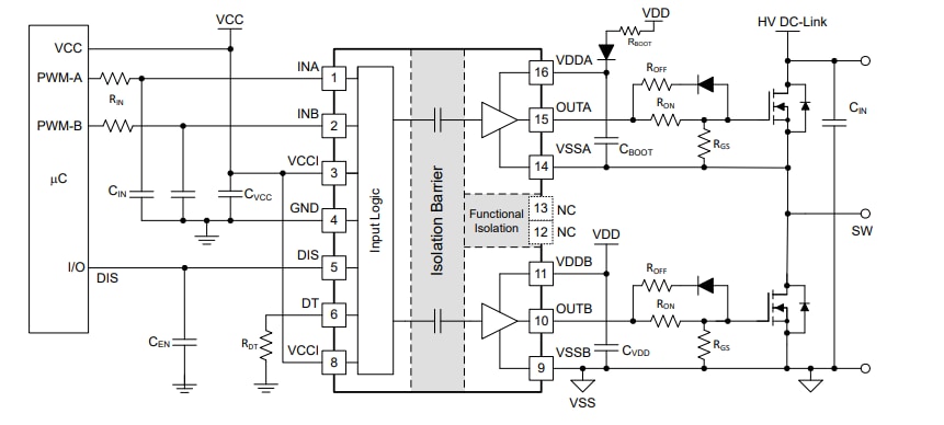
Application Circuit Diagram

Application Circuit Diagram - Texas Instruments UCC21550/UCC21550-Q1 Dual-Channel Gate Drivers

Functional Block Diagram

Block Diagram - Texas Instruments UCC21550/UCC21550-Q1 Dual-Channel Gate Drivers

Pin Configuration

Texas Instruments UCC21550/UCC21550-Q1 Dual-Channel Gate Drivers
Published: 2023-12-27 | Updated: 2025-05-06