Texas Instruments UCC28742 High-Efficiency Flyback Controllers
Texas Instruments UCC28742 High-Efficiency Flyback Controllers are highly integrated, 6-pin secondary-side regulated, and ideal for efficient AC-to-DC power supplies. The device offers a Constant-Voltage (CV) using an optical coupler to improve transient response to large-load steps. An additional feature provides an auxiliary flyback winding for high-performance output voltage and current control. High-operating efficiency and performance are reached through advanced control algorithms. Switching loss is minimized per discontinuous conduction mode (DCM) with valley-switching. The device maintains control of the peak-primary current in the transformer with a maximum switching frequency of 80kHz. A minimum switching frequency of 200Hz facilitates low no-load input power.Features
- SOT23-6 Package
- Opto-coupled feedback enables up to 1% regulation
- Accurate current limit with overload timeout protection and delayed hiccup response
- Resonant-ring valley-switching operation for the highest overall efficiency
- 80kHz Maximum switching frequency
- Frequency dithering to ease EMI compliance
- Clamped gate-drive output for MOSFET
- Ultra-low start-up current and large VDD hysteresis
- High value start-up resistor
- Low bias capacitance
- Fault protections
- Input low line
- Output over-voltage
- Over-current
- Short-circuit
Applications
- Industrial and medical AC-to-DC power supplies
- Smart electricity meters
- Bias supply for UPS and server PSU
- Power supply for cable modem, television, set-top box, and wireless routers
- AC-to-DC Power supply for appliances
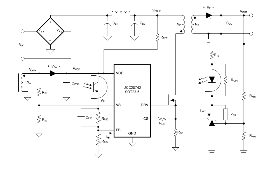
Block Diagram
Published: 2018-07-17
| Updated: 2022-12-16
