Texas Instruments UCC28782 Active-Clamp Flyback (ACF) Controllers

Texas Instruments UCC28782 High-Density Active-Clamp Flyback (ACF) Controller is designed for USB Type C™ PD applications. The device allows for efficiencies of over 93% by recovering the leakage inductance energy and adaptive ZVS tracking over the full load range. With a maximum frequency of 1.5MHz, the magnetics can be minimized. Frequency dithering helps to improve the EMI margin. The UCC28782 also integrates dynamic bias power management to optimize the gate drive for Si or GaN MOSFETs.

Adaptive Burst Mode (ABM) combined with Low Power Mode (LPM) and Standby Power mode (SBP) work together to increase light-load efficiency while reducing ripple and audible noise. The Texas Instruments UCC28782 also integrates an X-Cap discharge function to discharge the residual input voltage when power is removed. The UCC28782 has multiple protection modes and options for retry or latch-off responses depending on the application's needs.

Features

  • Active clamp recovers leakage inductance energy
  • Adaptive control for fast zero voltage switching (ZVS) tracking and dead time optimization
  • Integrated switching bias regulator supports USB Type-C™ PD wide output voltage range with one auxiliary winding
  • EMI frequency dithering without trade-offs on transient response or audible noise
  • Dynamic bias power management for digital isolator and GaN driver
  • Programmable Adaptive Burst Mode (ABM) with internal compensation
  • Active X-capacitor (X-cap) discharge
  • Over-temperature, over-voltage, output short-circuit, over-current, over-power, and pin-fault protections
  • Auto-recovery and group-latch fault options with the fast latch-reset capability
  • 4x4-mm 24-pin QFN package

Applications

  • High-density Type-C™ PD adapters for laptops, tablets, TVs, set-top boxes, and printers
  • USB power delivery and fast phone chargers
  • AC-to-DC or DC-to-DC auxiliary power supply
  • Audio soundbars and smart speakers
  • Battery chargers for power tools and E-bikes
  • USB wall outlets
  • LED lighting

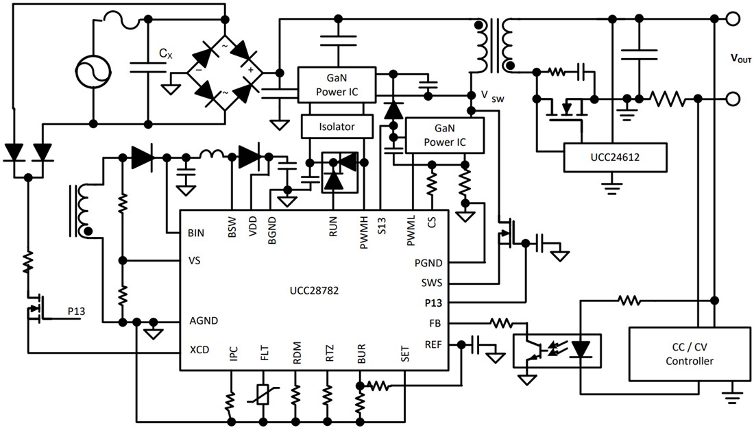
Simplified Schematic

Schematic - Texas Instruments UCC28782 Active-Clamp Flyback (ACF) Controllers
Published: 2020-08-24 | Updated: 2024-08-16