Texas Instruments UCCx8C5x/UCCx8C5x-Q1 Current-Mode PWM Controllers

Texas Instruments UCCx8C5x/UCCx8C5x-Q1 Current-Mode PWM Controllers offer a high-performance solution that can drive both Si and SiC MOSFETs in various applications. The UCCx8C5x/UCCx8C5x-Q1 is a more efficient and robust version of the UCCx8C4x/UCCx8C4x-Q1. The devices provide unique UVLO thresholds that enable a reliable SiC MOSFET operation (UCC28C56-59) and existing UVLO thresholds for continued Si MOSFET support (UCCx8C50-55).

The TI UCCx8C5x/UCCx8C5x-Q1 current-mode PWM controllers are available in 8-pin VSSOP (DGK) and 8-pin SOIC (D) packages.

Features

  • Undervoltage lockout options to support both Si and SiC MOSFET applications
  • 1MHz maximum fixed frequency operation
  • 50μA startup current, 75μA maximum
  • Low operating current of 1.3mA (at fOSC = 52kHz)
  • Fast 35ns, cycle-by-cycle overcurrent limiting
  • ±1A peak driving current
  • Rail-to-rail output
    • 25ns rise time
    • 20ns fall time
  • 30V VDD absolute maximum voltage
  • ±1% accurate 2.5V error amplifier reference
  • Pin-to-pin compatible and drop-in replacement for UCCx8C4x
  • Functional safety-capable
  • Documentation available to aid functional safety system design
  • AEC-Q100 qualified with the following results (-Q1)
    • -40°C to +125°C Device temperature grade 1
    • ±2kV Device HBM classification level 2
    • 750V Device CDM classification level C4B

Applications

  • General purpose single-ended DC-DC or off-line isolated power converters
  • Auxiliary power supply for solar power inverters, motor drives, and energy storage systems
  • Isolated power supply for EV charging stations

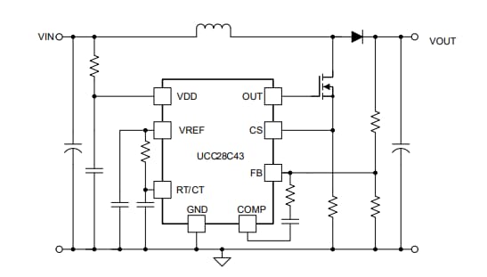
Simplified Application

Application Circuit Diagram - Texas Instruments UCCx8C5x/UCCx8C5x-Q1 Current-Mode PWM Controllers

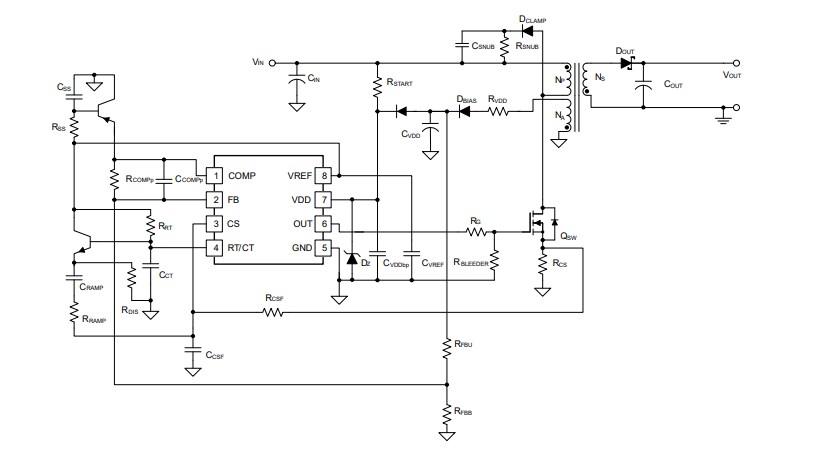
Typical Automotive Application

Application Circuit Diagram - Texas Instruments UCCx8C5x/UCCx8C5x-Q1 Current-Mode PWM Controllers
Published: 2022-12-23 | Updated: 2023-04-25