THAT Corporation 1583 Demonstration Board

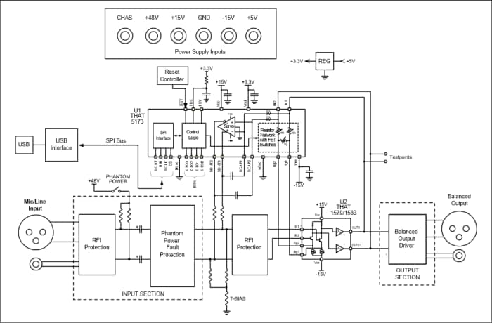
THAT Corporation 1583-DEMO Digitally Controlled Mic Preamp Demo Board allows developers to evaluate the THAT1583 digital gain controller IC with any of the manufacturer's family of differential output microphone preamplifiers. A fully featured microphone preamplifier is demonstrated with phantom power switching and fault protection, mic/line switching, RFI filtering, and output conditioning. THAT Corporation 1583-DEMO Digitally Controlled Mic Preamp Demo Board is controlled by a user-friendly PC graphical user interface over USB.

Features

  • Demonstrates a complete digitally controlled microphone preamplifier circuit based on THAT5173 IC
  • Controls gain of the 1570 or 1583 microphone preamplifier
  • +23dBu (input and output, ±15V supplies) pro audio signal levels
  • Balanced audio input/output on XLR and TRS connectors
  • Gain adjustable in 3dB steps from 0dB to 60dB
  • Easy-to-use PC Graphical User Interface software
  • Generous prototyping area

Block Diagram

THAT Corporation 1583 Demonstration Board
Published: 2019-07-26 | Updated: 2024-03-05