Monolithic Power Systems (MPS) EV5611-QT-00A Evaluation Board

Monolithic Power Systems (MPS) EV5611-QT-00A Evaluation Board is designed to evaluate the capabilities of the MP5611 triple-output converter. The MP5611 converter is designed for small-size Active Natrix Organic Light-Emitting Diode (AMOLED) display power supplies. This evaluation board features a 2.9V to 5.2V input voltage (VIN) range, high accuracy for output voltage, Soft Start (SS), triple output (AVDD, ELVDD, and ELVSS), and active fast discharge function. The EV5611-QT-00A evaluation board is available in 6.5cm x 6.5cm dimensions. Typical applications include AMOLED smartphones and displays.

Features

  • 2.9V to 5.2V input voltage range
  • High accuracy for output voltage (VOUT)
  • Good line and load regulation
  • AVDD, ELVDD, and ELVSS triple output
  • Soft Start (SS)
  • Active fast discharge function
  • Cycle-by-cycle current limit protection
  • Under-Voltage Lockout (UVLO)
  • Thermal shutdown protection

Specifications

  • Configurable VELVDD = 4.6V to 5.2V (4.6V default)
  • Configurable VELVSS = -1.4V to -6.4V (-4V default)
  • 500mA output current (IOUT) for ELVDD and ELVSS
  • Configurable VAVDD = 5V to 7.7V (5.8V default)
  • 100mA IOUT for AVDD
  • 90mA to 270mA AVDD output Over-Current Protection (OCP)
  • 80mA to 650mA ELVDD output OCP

Applications

  • AMOLED smartphones
  • AMOLED displays

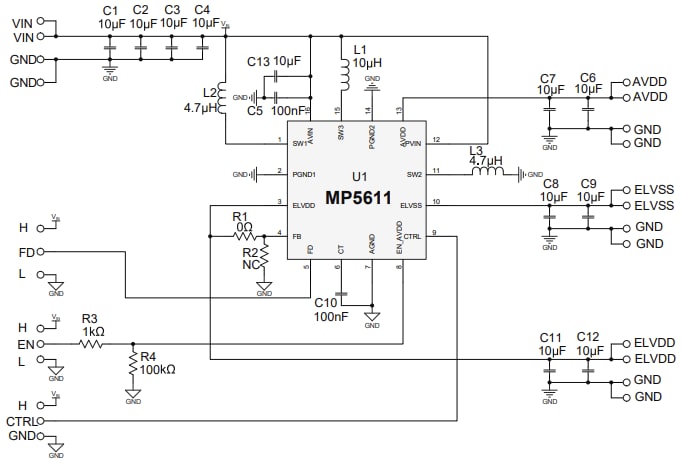
EV5611-QT-00A Schematic Diagram

Schematic - Monolithic Power Systems (MPS) EV5611-QT-00A Evaluation Board
Published: 2023-03-10 | Updated: 2023-03-17