Monolithic Power Systems (MPS) MP5611 Triple-Output Converters

Monolithic Power Systems (MPS) MP5611 Triple-Output Converters are designed for small-size Active Natrix Organic Light-Emitting Diode (AMOLED) display power supplies. These converters integrate a boost converter for AVDD, and ELVDD, an Inverting Buck-Boost (IBB) converter for ELVSS. The MP5611 converters support an independent start-up sequence for AVDD and ELVDD via the separated enable pins (EN_AVDD and CTRL). These converters feature Soft Start (SS), active fast discharge function, cycle-by-cycle current limit protection, Under-Voltage Lockout (UVLO), thermal shutdown protection, and 2.9V to 5.2V input voltage. The MP5611 converters are available in a TQFN-16 (3mm x 3mm) package and can be used in AMOLED smartphones and displays.

Features

  • 2.9V to 5.2V input voltage range
  • High accuracy for output voltage (VOUT)
  • Good line and load regulation
  • Soft Start
  • Active fast discharge function
  • Cycle-by-cycle current limit protection
  • Under-Voltage Lockout
  • Thermal shutdown protection

Specifications

  • Configurable VELVDD = 4.6V to 5.2V (4.6V default)
  • Configurable VELVSS = -1.4V to -6.4V (-4V default)
  • 500mA output current (IOUT) for ELVDD and ELVSS
  • Configurable VAVDD = 5V to 7.7V (5.8V default)
  • 100mA IOUT for AVDD

Applications

  • AMOLED smartphones
  • AMOLED displays

Videos

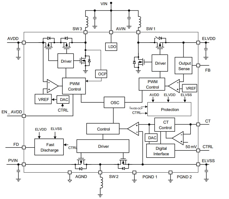
Functional Block Diagram

Block Diagram - Monolithic Power Systems (MPS) MP5611 Triple-Output Converters

Application Circuit Diagram

Application Circuit Diagram - Monolithic Power Systems (MPS) MP5611 Triple-Output Converters
Published: 2023-03-10 | Updated: 2023-04-26